- 2025.11.11
- リボス自然塗料のページをリニューアル致しました。詳しい詳細はこちらから。
- 2025.11.06
- ドイツ漆喰プラネットウォールのページをリニューアル致しました。詳しくはこちらから。
- 2025.11.05
- コンクリート、モルタル面や強化コンクリート面などの各種下地、各種既存塗膜面に対しても優れた付着性を示し、塗り替えにも適している、水性ユカエポプライマーが新しく販売開始致しました。ご購入はこちらから。
- 2025.10.02
- 誰でも塗れる塗料なのに、仕上がりはまるで本物の漆喰壁。外壁にも使える高い耐久性も備え、店舗や古民家にも安心して採用いただける、カルミュールが新しく販売開始致しました。ご購入はこちらから。
- 2025.09.30
- 滑らかでコテ離れがよく、乾燥までの時間もゆとりがあり様々なパターンをつけやすいように過去品よりも施工性が向上、ヒッキーウォールがリニューアルして再販売開始致しました。詳しくははこちらから。
- 2025.08.08
- 桐油と亜麻仁油を独自にブレンドし、粒子を微細化する技術により、木材に深く浸透して内部から保護するドイツ製の自然塗料、レイノス自然塗料の商品が新しく販売開始致しました。詳しくははこちらから。
- 2025.07.24
- "脱"合成樹脂&ウレタン!自然素材のチカラで、木製食器を守る!「耐久性」・「安全性」・「抗菌性」を兼ね備えた木製食器塗料、木守り専科 食器コートが新しく販売開始致しました。ご購入はこちらから。
- 2025.07.23
- 植物油に植物性シリカを配合、"銘木"を使った天板に塗ることで、伸縮、さらに難題である"反り"を抑制、木守り専科 天板仕上げ+反り抑制が新しく販売開始致しました。ご購入はこちらから。
- 2025.04.16
- 今までの1液弱溶剤にない「転写性によるグリップ感」、「肉厚によるかぶりの良さ」がポイント、ファインパーフェクトトップがファインパーフェクトトップSiにリニューアル。ご購入はこちらから。
- 2024.11.28
- コンクリート・モルタルの風合いをそのままに、カラークリアで着色・浸透強化・防塵できる水性コンクリートステイン塗料、ルーセントカラー for wallが販売開始致しました。ご購入はこちらから。
- 2024.10.07
- 優れた防食性、幅広い下地適正、上塗適正を有しながら鉛化合物などの有害物質を含まない、人と環境に優しいオールマイティプライマー、スーパーザウルス2が販売開始致しました。ご購入はこちらから。
- 2024.06.19
- どんな厳しい自然環境にも負けない強靭な塗膜を生み出すとともに、最新技術による高い初期光沢とその維持性に優れてる、スーパークリスタルルーフペイントが販売開始致しました。ご購入はこちらから。
- 2024.05.27
- ハイブリッドテクノロジーにより「無機」と「有機」の特性を最大限に発揮させ従来の最高位グレード「フッソ樹脂塗料」、アレスダイナミックMUKIが販売開始致しました。ご購入はこちらから。
- 2024.04.04
- バインダー自体が高い耐久性と疎水性を持つため、外部からの水をシャットアウトしコンクリートを保護、ランデックスコートP-5000・PB-5000が販売開始致しました。ご購入はこちらから。
- 2023.03.16
- 防藻性とシロアリに対しても有効な防蟻性の効果が高く、多様な薬剤により防虫・防腐・防カビ・防藻・防蟻と屋外木部に求められる保護機能を全て持つ、ニューボンデンDXが販売開始致しました。ご購入はこちらから。
- 2022.12.21
- 塗料に求められる安全性・作業性・耐候性すべてにおいて優位性が高く、亜麻仁油、天然顔料等の自然素材を活用した安全性の高い国産の自然塗料、U-OIL(ユーオイル)が販売開始致しました。ご購入はこちらから。
- 2022.12.14
- キメ細かい仕上がりはそのままに、安心の耐溶剤性をプラス、内装はもちろん外装・防水トップコートなど、幅広いシーンでご使用頂ける、マイクロエイトが販売開始致しました。ご購入はこちらから。
- 2022.12.01
- 映画産業で背景を透明にするために使用され、撮影したキャラクターやオブジェクトを別の背景の前に配置することを可能にする、グリーンスクリーンペイントが販売開始致しました。ご購入はこちらから。
- 2022.08.01
- VATON(バトン)FXの抜群の塗りやすさや安全性はそのままに、優れた防腐・防虫・防カビ効果を持った木材保護塗料、VATON+(バトンプラス)が販売開始致しました。ご購入はこちらから。
- 2022.04.08
- 浸透性と撥水性に優れ、あらゆる木材に対し下塗りから仕上げまでカバーし、耐久性と耐水性に優れた保護性能を発揮、ラスティンズ ダニッシュオイルが販売開始致しました。ご購入はこちらから。
- 2022.03.01
- コンクリート、モルタル、サイディングボード等外壁材の割れ・欠けの補修やビス穴・釘頭補填処理用の可撓性に優れた弾性パテ材、オートンアドハー3500が販売開始致しました。ご購入はこちらから。
- 2022.02.17
- 独特な高固形含有のエポキシ樹脂塗装材によって一般的なクリアー塗料では表現できない重厚で高級感のあるコンクリートフロア仕上げが可能、ミラフロア エポキシクリアーが販売開始致しました。ご購入はこちらから。
- 2022.02.02
- 塗装実演コーナーを更新致しました。今回はカルデット・ウッドワックス・ウッドコートの3つの塗料を実際に塗ってみました。塗り比べた感想も記載しているので是非ご参考にしてみて下さい。詳しくはこちらから。
- 2021.12.15
- 従来の浸透性吸収防止材「アクアシール200S」の機能にフッ素樹脂の耐久性を付与させた水性タイプと弱溶剤タイプのシランフッソ仕上げ材、アクアトップSFが販売開始致しました。ご購入はこちらから。
- 2021.10.26
- キシラデコールフォレステージの性能はそのままに、高着色の新商品。耐候性も高く、塗り替えに適している、キシラデコールフォレステージHSが新しく販売開始致しました。ご購入はこちらから。
- 2021.07.01
- 白木のカビ取り漂白剤、カビトップエコが新しく販売開始致しました。ご購入はこちらから。
- 2021.06.29
- 塗装実演コーナーを更新致しました。今回はモルティエを塗装致しました。汚れてしまったモルティエの再塗装を実際に塗った写真や工程等載せていますので、ご参考にしてみてください。詳しくはこちらから。
- 2021.05.20
- 新型コロナウイルスに対する効果もあり!机を拭くように拭き上げるだけで抗ウイルス空間を完成させらる、『Noah-Coat』ノアコートが新しく販売開始致しました。ご購入はこちらから。
- 2021.03.29
- 厳しい屋外環境柄に耐えられる防水性・耐候性・弾性・防汚染性を持っているサイディング用のシーリング材、オートンサイディングシーラントが新しく販売開始致しました。ご購入はこちらから。
- 2021.03.23
- コンクリート床面の保護に求めれる耐候性・耐薬品性・耐摩耗性・防塵性に高い性能を示した溶剤アクリルウレタン防塵塗料、AUコートに常備色・標準色が新しく販売開始致しました。ご購入はこちらから。
- 2021.02.24
- ミルクペイントforウォールのやさしい風合いと機能性をそのままに、優れた抗ウイルス性を持った水性タイプの室内かべ用の高機能ペイント、アンチウイルスプラスが新しく販売開始致しました。ご購入はこちらから。
- 2021.02.16
- コンクリートの風合いを生かしたクリヤー仕上げの防塵塗料「ユカクリート コンクリート用 水系クリヤー」に、屋外での塗装が可能な2液型が新しく販売開始致しました。ご購入はこちらから。
- 2020.12.01
- 木材が持つ自然の美しさと独創的なレジンの色合いが合わさり、渓谷や山間に流れる川と木を連想させるデザインテーブルが作成できます、リバーウッドレジンが新しく販売開始致しました。ご購入はこちらから。
- 2020.12.01
- 木材が持つ自然の美しさと独創的なレジンの色合いが合わさり、渓谷や山間に流れる川と木を連想させるデザインテーブルが作成できます、リバーウッドレジンが新しく販売開始致しました。ご購入はこちらから。
- 2020.08.31
- キシラデコール アクオステージに新色2色が新しく登場致しました。詳しくはこちらから。
- 2020.07.01
- 6月の月間ランキングを更新致しました。
- 2020.05.01
- 4月の月間ランキングを更新致しました。
- 2020.04.21
- 木工・家具塗装用 ウレタン塗料ページを大幅にリニューアル致しました。詳しくはこちらから。
- 2020.03.06
- 塗料の選び方ガイドページを大幅にリニューアル致しました。詳しくはこちらから。
- 2020.02.17
- ノンロット205N Sカラーに新色5色新しく販売開始致しました。ご購入はこちらから。
- 2020.02.03
- 1月の月間ランキングを更新致しました。
- 2020.01.28
- ヒッキーウォールに新色が多数登場致しました。ご購入はこちらから。
- 2020.01.20
- プラネットOPシリーズに新色が多数登場致しました。ご購入はこちらから。
- 2019.11.06
- コンクリートの微妙な濃淡を活かして、劣化したコンクリートを蘇らせる高い遮水性能を持った半透明のコンクリート保護塗料、Sクリートカラーが新しく販売開始致しました。ご購入はこちらから。
- 2019.11.05
- 10月月間ランキングを更新致しました。
- 2019.10.21
- 従来の防カビ塗料を遙かに凌ぐ防カビ性を持った超強力防カビ性を持ったカビニゲールが新しく販売開始致しました。日本塗料工業会色見本(関西ペイント)に対応しています。ご購入はこちらから。
- 2019.10.18
- 虫除けに抜群の効果を発揮するムシヨケクリーンの塗りつぶしタイプ、ムシヨケクリーンカラーが新しく販売開始致しました。日本塗料工業会色見本(関西ペイント)に対応しています。ご購入はこちらから。
- 2019.10.07
- ウッドワックスオパークに新しい容量、0.375Lが販売開始致しました。ご購入はこちらから。※従来の0.75Lは当店在庫がなくなり各色、順次廃盤になりますので予めご了承の程よろしくお願い致します。
- 2019.09.20
- 消費税改定についてのお知らせです。ご確認の程よろしくお願い致します。
- 2019.09.20
- 大橋塗料はキャッシュレス・消費税還元対象店舗になります。詳しくはこちらから。
- 2019.09.10
- 今週の当店一押しのおススメ商品を更新致しました。
- 2019.07.16
- アイアンペイントに新色2色が登場!新色「ブロンズグリーン」「グリーンパティナ」は既存色と組み合わせることで、時代と深みを感じる青銅のような質感を表現できます。詳しくはこちらから。
- 2019.07.01
- 6月の月間ランキングを更新致しました。
- 2019.06.21
- ウッドスキンコートのページを大幅にリニューアル致しました。詳しくはこちらから。
- 2019.05.02
- 4月の月間ランキングを更新致しました。
- 2019.04.01
- 3月の月間ランキング更新致しました。
- 2019.03.22
- 内装用塗料(ペイント)ページを大幅にリニューアル致しました!詳しくはこちらから。
- 2019.03.04
- 2月の月間ランキング更新致しました。
- 2019.01.05
- 12月の月間ランキングを更新致しました。
- 2018.12.10
- 水性残塗料固化用のきよまる君が新しく販売開始!詳しくはこちらから。
- 2018.12.04
- コンクリート・モルタル保護塗料のページを大幅にリニューアル致しました。塗料の種類や仕上がりも詳しく説明しているので、求めている塗料がより選びやすくなっています。詳しくはこちらから。
- 2018.12.04
- 11月の月間ランキングを更新致しました。
- 2018.11.09
- エンバイロコートを超える新たなプレミアムエナメルペイント、デュラポキシーが新しく販売開始!詳しくはこちらから。※エンバイロコートは廃盤になりましたのでご了承の程よろしくお願い致します。
- 2018.11.06
- 10月の月間ランキングを更新致しました。
- 2018.10.03
- 9月の月間ランキングを更新致しました。
- 2018.09.03
- 8月の月間ランキングを更新致しました。
- 2018.08.27
- テーマパークの壁面や建物などに塗膜をつくらず木材本来の調湿性を保ち、撥水性能により手あかや埃、湿気による汚れを強力にガードするノンロットクリーンが新しく販売開始。詳しくはこちらから。
- 2018.08.03
- 7月の月間ランキングを更新致しました。
- 2018.07.03
- 6月の月間ランキングを更新致しました。
- 2018.06.18
- マルテーオリジナル不織布化学防護服バリアーマンが販売開始!詳しくはこちらから。
- 2018.06.01
- 5月の月間ランキングを更新致しました。
- 2018.05.01
- 4月の月間ランキングを更新致しました。
- 2018.04.17
- 日本塗料工業会色見本対応商品一覧を大幅に更新致しました!詳しくはこちらから。
- 2018.04.12
- タヤエクステリアに4色の新カラーが登場!詳しくはこちらから。
- 2018.04.02
- 3月の月間ランキングを更新致しました。
- 2018.03.01
- 2月の月間ランキングを更新致しました。
- 2018.02.01
- 1月の月間ランキングを更新致しました。
- 2018.01.19
- 四国化成の塗り壁に多数の新商品が登場!けいそうファームコート内装・けいそうジュラックス土壁・さやかシルキー・ナチュラックス・ネオしっくいクリームが新商品になります。詳しくはこちらから。
- 2018.01.05
- 12月の月間ランキングを更新致しました。
- 2017.12.04
- 11月の月間ランキングを更新致しました。
- 2017.11.01
- 10月の月間ランキングを更新致しました。
- 2017.10.03
- 9月の月間ランキングを更新致しました。
- 2017.09.28
- 鋼構造物用水系塗膜はく離剤のバイオハクリX-WBが新しく販売開始!詳しくはこちらから。
- 2017.09.26
- 特殊液体ガラス塗料のMOKUTO-Gが新しく販売開始!詳しくはこちらから。
- 2017.09.15
- リボス天然塗料に新しくクノス白木が販売開始!詳しくはこちらから。
- 2017.09.01
- 8月の月間ランキングを更新致しました。
- 2017.08.31
- Purdy XLブラシ・エイジングツールに多数新商品が登場!詳しくはこちらから。
- 2017.08.29
- NA-6 オリオ2のページを大幅リニューアル致しました。詳しくはこちらから。
- 2017.08.21
- 驚異の撥水力が長期間持続するマディソンガードが新登場!詳しくはこちらから。
- 2017.08.10
- ジョリパットに新しく4商品が新登場!詳しくはこちらから。
- 2017.08.04
- 7月の月間ランキングを更新致しました。
- 2017.07.18
- 施工仕様により、多様な意匠性を生みだすグラナダが販売開始!詳しくはこちらから。
- 2017.07.06
- 「塗膜無しで木材を守る」高耐候含浸型のノンロット205Nが販売開始!詳しくはこちらから。
- 2017.07.04
- 3cmまで1回で付けられる、ナショペンパテALC補修用が新登場!詳しくはこちらから。
- 2017.07.03
- 6月の月間ランキングを更新致しました。
- 2017.06.13
- ケリーモアペイントに新しく屋外用のアクリシールドが登場!詳しくはこちらから。
- 2017.06.05
- 5月の月間ランキングを更新致しました。
- 2017.06.02
- シッケンズの木材保護塗料セトールシリーズが新しく登場!詳しくはこちらから。
- 2017.05.02
- 4月の月間ランキングを更新致しました。
- 2017.04.11
- シッケンズ セトール HLSeのページをリニューアル致しました。詳しくはこちらから。
- 2017.04.03
- 3月の月間ランキングを更新致しました。
- 2017.03.31
- 通気性を持った吸水防止層を形成するアクアシール50Eが新登場!詳しくはこちらから。
- 2017.03.23
- ワトコオイルページをリニューアル致しました。詳しくはこちらから。
- 2017.03.15
- トップページを大幅にリニューアル致しました。
- 2017.03.01
- 2月の月間ランキングを更新致しました。
- 2017.02.02
- 1月の月間ランキングを更新致しました。
- 2017.01.10
- 12月の月間ランキングを更新致しました。
- 2016.12.22
- Jカラーのページを大幅にリニューアル致しました。詳しくはこちらから。
- 2016.12.05
- 11月の月間ランキングを更新致しました。
- 2016.11.15
- 水性・油性を選ばず、混ぜるだけで簡単に処理出来る残塗料処理剤が登場!詳しくはこちらから。
- 2016.11.14
- フランス漆喰 セニデコのページを大幅にリニューアル致しました!詳しくはこちらから。
- 2016.11.07
- 10月の月間ランキングを更新致しました。
- 2016.10.13
- オガファーザーNEWに新しい商品オガファーザースムーズが登場!詳しくはこちらから。
- 2016.10.04
- 9月の月間ランキングを更新致しました。
- 2016.10.03
- オガファーザーNEWのページをリニューアル致しました。詳しくはこちらから。
- 2016.10.03
- デュブロンのページをリニューアル致しました。詳しくはこちらから。
- 2016.09.28
- プラネットカラーのコテバケのスペアも合わせて登場!詳しくはこちらから。
- 2016.09.09
- 水性ケンエースの艶有りタイプ水性ケンエースグロスが登場!詳しくはこちらから。
- 2016.09.02
- 8月の月間ランキングを更新致しました!
- 2016.08.19
- トップページを更新致しました。人気のペイントシリーズをご紹介!どれもDIYで簡単に塗れますよ。
- 2016.08.18
- 養生道具の和紙マスキングテープに2種類!新しく商品が販売開始致しました。詳しくはこちらから。 カモ井NO.3303-k 和紙テープとカモ井壁紙用マスキングテープミントが新しい商品になります。
- 2016.08.10
- 「ケンエース」が水性になって更に使いやすくなり登場!詳しくはこちらから。
- 2016.08.03
- 7月の月間ランキングを更新致しました!
- 2016.07.21
- 6月の月間ランキングを更新致しました!
- 2016.07.08
- 大橋塗料【本店】トップページをリニューアルしました!!
- 2016.06.24
- ガードラックアクアをより強力にする塗料ガードラック+PLUSが新しく販売開始致しました。詳しくはこちらから! ガードラックアクアのページも大幅にリニューアル致しました。
- 2016.06.10
- 水で練るだけで簡単に使用でき、最大で10cmまで厚付け出来るマジカルセメントが新しく登場!詳しくはこちらから。 モルタル造形専用の特殊プレミックスモルタルです。
- 2016.06.02
- 5月の月間ランキングを更新致しました!
- 2016.05.27
- 塗料の選び方ガイドページを大幅にリニューアル致しました。詳しくはこちらから。
- 2016.04.18
- カラーパレットに新しいカラーが登場しました!4色追加になり全22カラー。さらに彩り豊かなカラーバリエーションになりました。詳しくはこちらから! チャコール、ボルドー、ブランデー、マゼラングリーンが新カラーになります。
- 2016.04.08
- 3月の月間ランキングを更新致しました!
- 2016.03.25
- プラネットカラーのページを大幅にリニューアル致しました!詳しくはくちらから。
- 2016.03.17
- 描いて、はがせる画期的な水性塗料はがせるペイントが新しく登場!詳しくはこちらから。
- 2016.03.16
- 2月の月間ランキングを更新致しました!
- 2016.02.29
- コンクリートを艶のある美しい仕上がりに仕上げ、耐候性も抜群。AUコートが販売開始!
- 2016.02.16
- 1月の月間ランキングを更新致しました!!
- 2016.02.03
- 「ただいま。」をやさしく迎える内装材。四国化成の塗り壁が登場しました。商品も多数販売開始。詳しくはこちらから! 人気の天然漆喰・塗り壁材に今までに無かったけいそう壁が新しく登場です!
- 2016.01.20
- カラーパレットに新しいカラーが登場しました!4色追加になり全18カラー。さらに彩り豊かなカラーバリエーションになりました。詳しくはこちらから! ナチュラルウッド、ミストチェリー、ナチュラルオーク、ナチュラルパインが新カラーになります。
- 2016.01.15
- 壁用シーラー剤に3種類の新しい商品が販売開始!詳しくはこちらから! ・カビ止めシーラー・ジュラックスシーラー・ex.シーラーの3種類が新しい商品になります。
- 2016.01.12
- 12月の月間ランキングを更新致しました!!
- 2015.12.17
- 年末・年始に向けて石材用の大掃除特集!石材・タイル・御影石等の洗浄が出来ます。詳しくはこちらから! 石材やタイル・浴室のガラスなど普段あまりお掃除しない箇所を大掃除を機会にお掃除してみてはいかがでしょうか?
- 2015.11.19
- 大好評によりターナーミルクペイントシリーズに3種類の新メディウムが販売開始!詳しくはこちらから! ・ダストメディウム・プラスターメディウム・マルチプライマーの3種類が新メディウムになります。
- 2015.11.13
- 平らな面さえあれば、どこでもホワイトボードに早変わり。「スケッチペイント」が販売開始。
- 2015.11.12
- 10月の月間ランキングを更新致しました!!
- 2015.11.10
- 塗装ツールのページが大幅リニューアル!新しい商品も多数追加!詳しくはこちらから!
- 2015.10.07
- 9月の月間ランキングを更新致しました!!
- 2015.09.16
- 『私のカントリーフェスタin清里2015に出店します』詳しくはこちらから!
- 2015.09.16
- 『第13回デザインコンクリート講習会in静岡』開催致します!詳しくはこちらから
- 2015.09.11
- 8月の月間ランキングを更新致しました!!
- 2015.09.10
- 石材・タイル・FRP用洗浄・保護剤の商品が販売開始!詳しくはこちらから! 豊富な商品郡の中から状況に応じた最適商品をお選び下さい。
- 2015.08.31
- 水系にして強靭!カウンター・テーブルトップに特化した!水性2液型ウレタン塗料が販売開始。
- 2015.08.27
- アレスシックイ外部用の商品が新しく販売開始!詳しくはこちらから!
- 2015.08.25
- アレスシックイ内装用のページが大幅リニューアル!詳しくはこちらから! 機能や説明に絵を取り入れより分かりやすくなりました。
- 2015.08.24
- マグネットペイントのページが大幅リニューアル!詳しくはこちらから! マグネットペイントの説明・商品概要や塗装方法も詳しく表記しています。
- 2015.07.22
- 大橋塗料【本店】大幅リニューアルしました!!
- 2015.07.22
- 天然成分のみを原料としたカナダ生まれの屋外用木材保護塗料 販売開始!!
- 2015.07.20
- 夏の紫外線から木地を守る!!白木仕上げ塗料特集開設!!
- 2015.07.03
- ペイントLifeがもっと楽しくなる!グラフィティーステンシル本店販売開始。
| 日 | 月 | 火 | 水 | 木 | 金 | 土 |
|---|---|---|---|---|---|---|
| 1 | 2 | 3 | 4 | 5 | 6 | |
| 7 | 8 | 9 | 10 | 11 | 12 | 13 |
| 14 | 15 | 16 | 17 | 18 | 19 | 20 |
| 21 | 22 | 23 | 24 | 25 | 26 | 27 |
| 28 | 29 | 30 | 31 |
| 日 | 月 | 火 | 水 | 木 | 金 | 土 |
|---|---|---|---|---|---|---|
| 1 | 2 | 3 | ||||
| 4 | 5 | 6 | 7 | 8 | 9 | 10 |
| 11 | 12 | 13 | 14 | 15 | 16 | 17 |
| 18 | 19 | 20 | 21 | 22 | 23 | 24 |
| 25 | 26 | 27 | 28 | 29 | 30 | 31 |
■は出荷のお休み日となります
- ホーム >
- 自然系植物性塗料 >
- リボス天然塗料(ドイツ) >
- メルドスハードオイル
- > メルドスハードオイル 50cc(1/2平米/2回塗り)
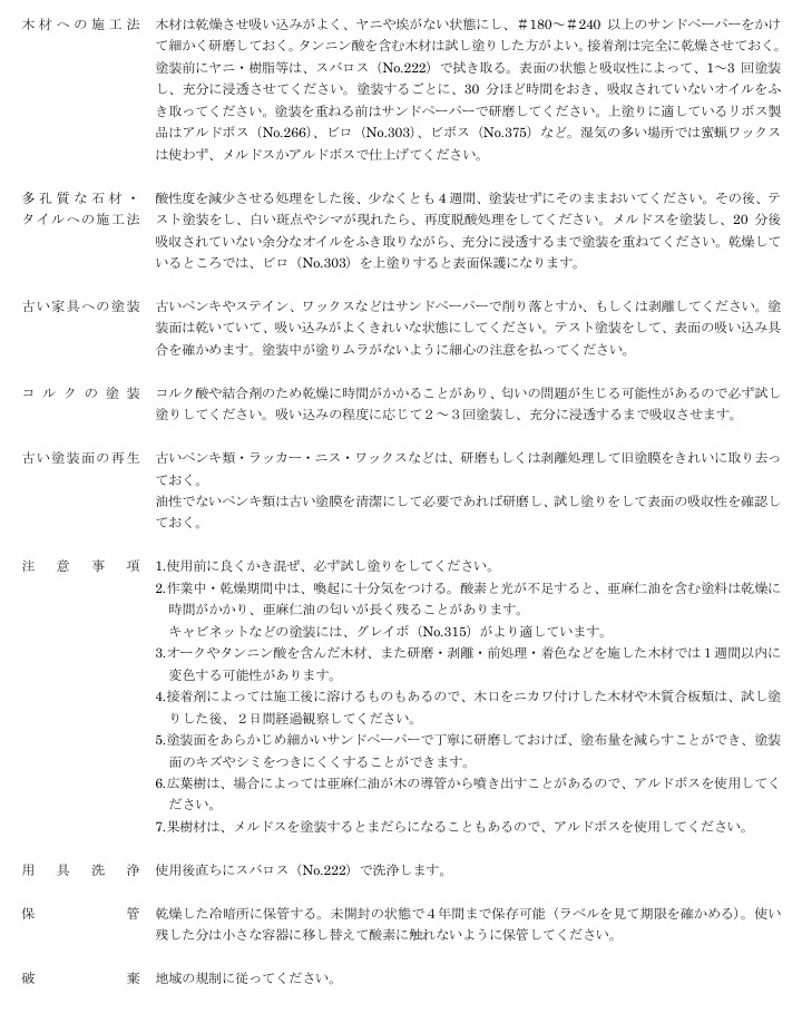
商品詳細











関連商品
HC INNOVA コテバケセット 150ミリ
620 円 (税抜)
HC INNOVA コテバケスペアー 150ミリ
420 円 (税抜)
コテバケ・ローラー用PP皿 240mm×380mm
850 円 (税抜)
コテバケ・ローラー兼用継柄 130cm
1,600 円 (税抜)
塗来 自然塗料用 筋違/胡麻毛 15号(約37ミリ) オスモ・リボス他オイル塗装に最適
1,444 円 (税抜)
プラネットカラー コテバケ スペア
650 円 (税抜)



































